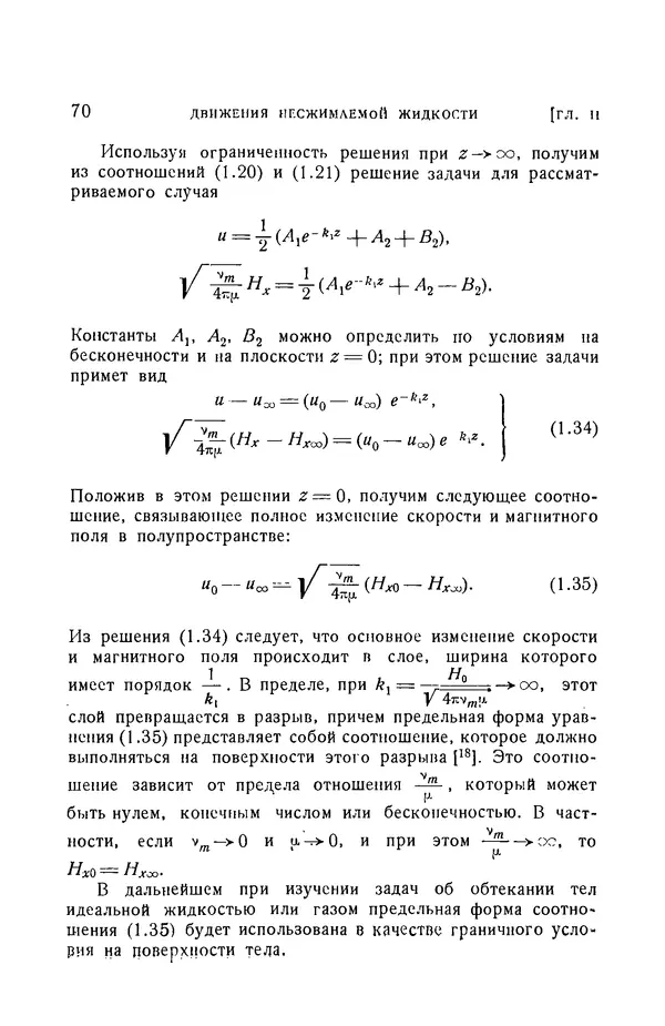
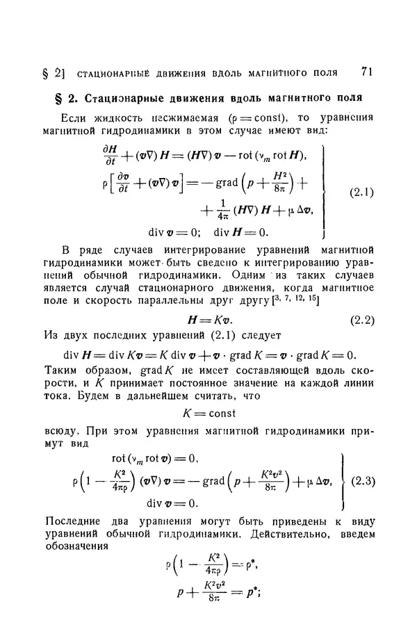
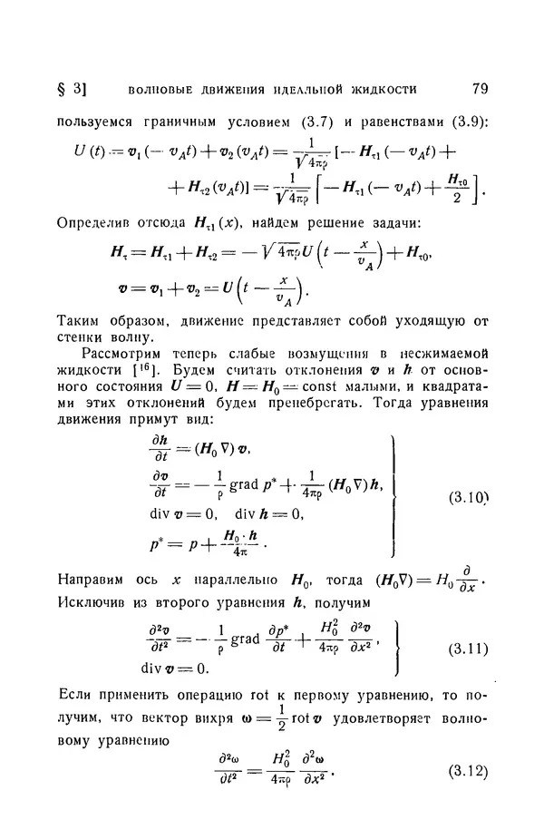
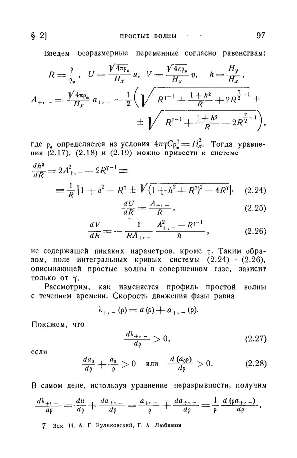
Книга в формате djvu! Изображения и текст могут не отображаться!
[Настройки текста] [Cбросить фильтры]
Андрей Куликовский - Магнитная гидродинамика






















































































































































































































































Прочитал 4.5 книги общее впечатление на четверку.
ГГ - ивалид, который при операции попал в новый мир, где есть система и прокачка. Ну попал он и фиг с ним - с кем не бывает. В общем попал он и давай осваиваться. Нашел себе учителя, который ему все показал и рассказал, сводил в проклятое место и прокачал малек. Ну а потом, учителя убивают и наш херой отправился в самостоятельноя плавание
Плюсы
1. Сюжет довольно динамический, постоянно
подробнее ...
меняется, постоянно есть какая-то движуха. Мир расписан и в нем много рас.
2. Сама система прокачки - тут нет раскидывания характеристик, но тут есть умения и навыки. Первые это то, что качается за очки умений, а второе - это навыки, которые не видны в системе, но они есть и они качаются через повторение. Например, навык ездить на лошади, стрелять из лука и т д. По сути это то, что можно натренировать.
3. Не гаремник и не философ, хотя на старте книги были подозрительные намеки на гаремник.
Минусы
1. Рояли - лит рпг, куда ж без этого - то многоликий, то питомица, то еще какая муть
2. Нарушения самого приницпа системы - некоторые вещи типа магии ГГ получил тренировками (выпил зелье), создал огненный шар, создал ледяную сосульку - и это до того, как у него появилась книга.
3. Отношение окружающих к ГГ - все его игнорят, а он такой красивый и умный бегает где хочет и делает что хочет, закрывает экслюзивные задания в разных гильдиях. А еще он спасает какого то супер командира из плена орков и никто ему не задает вопросов (да его бы задрали допросами).
Или например идет в гильдию магов как эльф, прячет лицо под капюшоном - и никто из учителей не спрашивает - а кто это такой интересный тут. В общем полно нереальных вещей.
4. Экономическая система - чтобы купить кольцо на +5% к возможностям надо 200-300 тыс денег отсыпать. При этом заработать 3к-6к в подземелье уже очень неплохо. Топовые эликсиры по 10 лямов стоят. В общем как то не бьется заработок и расход.
5. Самый большой недостаток - это боевка. Чел бегает в стелсе и рубит орков пачками. У него даже задания - убить 250 орков. Серьезно? И вот ГГ то стрелой отравленной убьет пачку высокоуровненных орков, то гранатами их приложил, то магией рубанет. Ну а если кто то героя достанет мечем и перебьет ему кость, то магией себя подлечит. Ну а в довесок - летучая мышь диверсант, которая гасит всех не хуже чем сам ГГ. Вот реально имбаланс полный - напрягает читать такое, нет здоровой конкуренции - ощущение что чел просто рубит всех мимоходом.
В общем с одной стороны довольно оригинальная подача самого мира, системы прокачки и неплохого движа. С другой стороны ощущение картонности врагов, старнная экономическая модель, рояли на ровном месте, нет сильных врагов - тут скорее идея количество против одного ГГ.
Жуткая антисоветчина! А как известно, поскреби получше любого антисоветчика - получишь русофоба.
Рейтинг: +2 ( 2 за, 0 против)как то обидно, ладно не хочет сувать кому попало, но обидеть женщину - не дать сделатть минет?
Рейтинг: 0 ( 0 за, 0 против)"Вишенкой на "торт" :
Системный системщик XD
Яркий представитель ИИ в литературе. Я могу ошибаться, но когда одновременно публикуются книги:
Системный кузнец.
Системный алхимик.
Системный рыбак.
Системный охотник.
Системный мечник.
Системный монстр.
Системный воин.
Системный барон.
Системный практик.
Системный геймер.
Системный маг.
Системный лекарь.
Системный целитель.
в одаренных авторов, что-то не верится.Фамилии разные, но...Думаю Донцову скоро забудут.
Книга в формате djvu! Изображения и текст могут не отображаться!






















































































































































































































































Последние комментарии
3 часов 26 минут назад
3 часов 28 минут назад
6 часов 12 минут назад
8 часов 37 минут назад
11 часов 9 минут назад
1 день 6 часов назад